ЧÀ͵绰 : 96609

ÌìÏÂÈËÃñ´ú±í´ó»á³£ÎñίԱ»á¹ØÓÚÐ޸ġ¶ÖлªÈËÃñ¹²ºÍ¹úÃñÊÂËßËÏ·¨¡·µÄ¾öÒé
£¨2021Äê12ÔÂ24ÈÕµÚÊ®Èý½ìÌìÏÂÈËÃñ´ú±í´ó»á³£ÎñίԱ»áµÚÈýÊ®¶þ´Î¾Û»áͨ¹ý£©
µÚÊ®Èý½ìÌìÏÂÈËÃñ´ú±í´ó»á³£ÎñίԱ»áµÚÈýÊ®¶þ´Î¾Û»á¾öÒé¶Ô¡¶ÖлªÈËÃñ¹²ºÍ¹úÃñÊÂËßËÏ·¨¡·×÷ÈçÏÂÐÞ¸Ä:
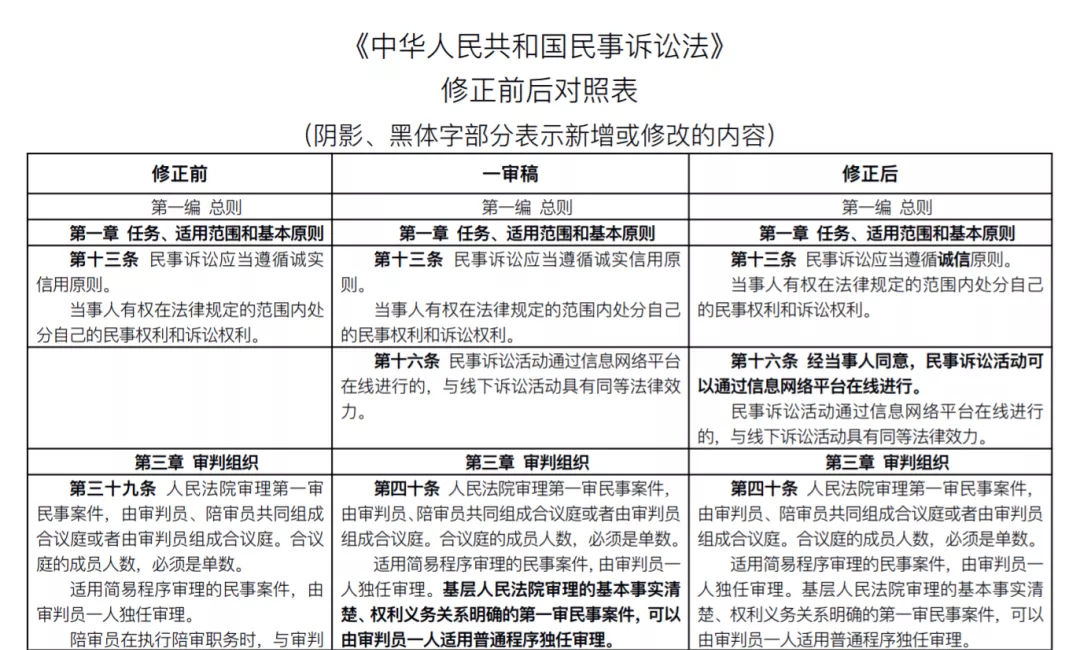
Ò»¡¢ÔöÌíÒ»Ìõ£¬£¬£¬£¬£¬£¬£¬×÷ΪµÚÊ®ÁùÌõ£º¡°¾µ±ÊÂÈËÔ޳ɣ¬£¬£¬£¬£¬£¬£¬ÃñÊÂËßËϻ¿ÉÒÔͨ¹ýÐÅÏ¢ÍøÂçÆ½Ì¨ÔÚÏß¾ÙÐС£¡£¡£¡£¡£¡£¡£¡°ÃñÊÂËßËϻͨ¹ýÐÅÏ¢ÍøÂçÆ½Ì¨ÔÚÏß¾ÙÐе쬣¬£¬£¬£¬£¬£¬ÓëÏßÏÂËßËϻ¾ßÓÐÒ»ÂÉÖ´·¨Ð§Á¦¡£¡£¡£¡£¡£¡£¡£¡±
¶þ¡¢½«µÚÈýÊ®¾ÅÌõ¸ÄΪµÚËÄÊ®Ìõ£¬£¬£¬£¬£¬£¬£¬µÚ¶þ¿îÐÞ¸ÄΪ£º¡°ÊÊÓÃdzÒ׳ÌÐòÉóÀíµÄÃñʰ¸¼þ£¬£¬£¬£¬£¬£¬£¬ÓÉÉóѶԱһÈ˶ÀÈÎÉóÀí¡£¡£¡£¡£¡£¡£¡£»£»£»£»£»£»£Ï²ãÈËÃñ·¨ÔºÉóÀíµÄ»ù±¾ÊÂʵÇåÎú¡¢È¨Á¦ÒåÎñ¹ØÏµÃ÷È·µÄµÚÒ»ÉóÃñʰ¸¼þ£¬£¬£¬£¬£¬£¬£¬¿ÉÒÔÓÉÉóѶԱһÈËÊÊÓÃͨË׳ÌÐò¶ÀÈÎÉóÀí¡£¡£¡£¡£¡£¡£¡£¡±
Èý¡¢½«µÚËÄÊ®Ìõ¸ÄΪµÚËÄʮһÌõ£¬£¬£¬£¬£¬£¬£¬ÔöÌíÒ»¿î£¬£¬£¬£¬£¬£¬£¬×÷ΪµÚ¶þ¿î£º¡°Öм¶ÈËÃñ·¨Ôº¶ÔµÚÒ»ÉóÊÊÓÃdzÒ׳ÌÐòÉó½á»òÕß²»Æ½²Ã¶¨ÌáÆðÉÏËߵĵڶþÉóÃñʰ¸¼þ£¬£¬£¬£¬£¬£¬£¬ÊÂʵÇåÎú¡¢È¨Á¦ÒåÎñ¹ØÏµÃ÷È·µÄ£¬£¬£¬£¬£¬£¬£¬¾Ë«·½µ±ÊÂÈËÔ޳ɣ¬£¬£¬£¬£¬£¬£¬¿ÉÒÔÓÉÉóѶԱһÈ˶ÀÈÎÉóÀí¡£¡£¡£¡£¡£¡£¡£¡±
ËÄ¡¢ÔöÌíÒ»Ìõ£¬£¬£¬£¬£¬£¬£¬×÷ΪµÚËÄÊ®¶þÌõ£º¡°ÈËÃñ·¨ÔºÉóÀíÏÂÁÐÃñʰ¸¼þ£¬£¬£¬£¬£¬£¬£¬²»µÃÓÉÉóѶԱһÈ˶ÀÈÎÉóÀí£º¡°£¨Ò»£©Éæ¼°¹ú¼ÒÀûÒæ¡¢Éç»á¹«¹²ÀûÒæµÄ°¸¼þ£»£»£»£»£»£»£»¡°£¨¶þ£©É漰ȺÌåÐÔ¾À·×£¬£¬£¬£¬£¬£¬£¬¿ÉÄÜÓ°ÏìÉç»áÎȹ̵ݸ¼þ£»£»£»£»£»£»£»¡°£¨Èý£©ÈËÃñȺÖÚÆÕ±é¹Ø×¢»òÕ߯äËûÉç»áÓ°Ïì½Ï´óµÄ°¸¼þ£»£»£»£»£»£»£»¡°£¨ËÄ£©ÊôÓÚÐÂÀàÐÍ»òÕßÒÉÄÑÖØ´óµÄ°¸¼þ£»£»£»£»£»£»£»¡°£¨Î壩ִ·¨»®¶¨Ó¦µ±×é³ÉºÏÒéÍ¥ÉóÀíµÄ°¸¼þ£»£»£»£»£»£»£»¡°£¨Áù£©ÆäËû²»ÒËÓÉÉóѶԱһÈ˶ÀÈÎÉóÀíµÄ°¸¼þ¡£¡£¡£¡£¡£¡£¡£¡±
Îå¡¢ÔöÌíÒ»Ìõ£¬£¬£¬£¬£¬£¬£¬×÷ΪµÚËÄÊ®ÈýÌõ£º¡°ÈËÃñ·¨ÔºÔÚÉóÀíÀú³ÌÖУ¬£¬£¬£¬£¬£¬£¬·¢Ã÷°¸¼þ²»ÒËÓÉÉóѶԱһÈ˶ÀÈÎÉóÀíµÄ£¬£¬£¬£¬£¬£¬£¬Ó¦µ±²Ã¶¨×ªÓɺÏÒéÍ¥ÉóÀí¡£¡£¡£¡£¡£¡£¡£¡°µ±ÊÂÈËÒÔΪ°¸¼þÓÉÉóѶԱһÈ˶ÀÈÎÉóÀíÎ¥·´Ö´·¨»®¶¨µÄ£¬£¬£¬£¬£¬£¬£¬¿ÉÒÔÏòÈËÃñ·¨ÔºÌá³öÒìÒé¡£¡£¡£¡£¡£¡£¡£ÈËÃñ·¨Ôº¶Ôµ±ÊÂÈËÌá³öµÄÒìÒéÓ¦µ±Éó²é£¬£¬£¬£¬£¬£¬£¬ÒìÒ齨ÉèµÄ£¬£¬£¬£¬£¬£¬£¬²Ã¶¨×ªÓɺÏÒéÍ¥ÉóÀí£»£»£»£»£»£»£»ÒìÒé²»½¨ÉèµÄ£¬£¬£¬£¬£¬£¬£¬²Ã¶¨²µ»Ø¡£¡£¡£¡£¡£¡£¡£¡±
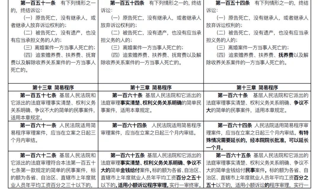
Áù¡¢½«µÚ°ËÊ®ÆßÌõ¸ÄΪµÚ¾ÅÊ®Ìõ£¬£¬£¬£¬£¬£¬£¬ÐÞ¸ÄΪ£º¡°¾ÊÜËÍ´ïÈËÔ޳ɣ¬£¬£¬£¬£¬£¬£¬ÈËÃñ·¨Ôº¿ÉÒÔ½ÓÄÉÄܹ»È·ÈÏÆäÊÕϤµÄµç×Ó·½·¨ËÍ´ïËßËÏÎÄÊé¡£¡£¡£¡£¡£¡£¡£Í¨¹ýµç×Ó·½·¨ËÍ´ïµÄѶ¶ÏÊé¡¢²Ã¶¨Êé¡¢µ÷½âÊ飬£¬£¬£¬£¬£¬£¬ÊÜËÍ´ïÈËÌá³öÐèÒªÖ½ÖÊÎÄÊéµÄ£¬£¬£¬£¬£¬£¬£¬ÈËÃñ·¨ÔºÓ¦µ±Ìṩ¡£¡£¡£¡£¡£¡£¡£¡°½ÓÄÉǰ¿î·½·¨ËÍ´ïµÄ£¬£¬£¬£¬£¬£¬£¬ÒÔËÍ´ïÐÅÏ¢µÖ´ïÊÜËÍ´ïÈËÌØ¶¨ÏµÍ³µÄÈÕÆÚΪËÍ´ïÈÕÆÚ¡£¡£¡£¡£¡£¡£¡£¡±
Æß¡¢½«µÚ¾ÅÊ®¶þÌõ¸ÄΪµÚ¾ÅÊ®ÎåÌõ£¬£¬£¬£¬£¬£¬£¬µÚÒ»¿îÐÞ¸ÄΪ£º¡°ÊÜËÍ´ïÈË×ÅÂä²»Ã÷£¬£¬£¬£¬£¬£¬£¬»òÕßÓñ¾½Ú»®¶¨µÄÆäËû·½·¨ÎÞ·¨ËÍ´ïµÄ£¬£¬£¬£¬£¬£¬£¬Í¨¸æËÍ´ï¡£¡£¡£¡£¡£¡£¡£×Ô¾õ³öͨ¸æÖ®ÈÕÆð£¬£¬£¬£¬£¬£¬£¬¾ÓÉÈýÊ®ÈÕ£¬£¬£¬£¬£¬£¬£¬¼´ÊÓΪËÍ´ï¡£¡£¡£¡£¡£¡£¡£¡±°Ë¡¢½«µÚÒ»°ÙÁùʮһÌõ¸ÄΪµÚÒ»°ÙÁùÊ®ËÄÌõ£¬£¬£¬£¬£¬£¬£¬ÐÞ¸ÄΪ£º¡°ÈËÃñ·¨ÔºÊÊÓÃdzÒ׳ÌÐòÉóÀí°¸¼þ£¬£¬£¬£¬£¬£¬£¬Ó¦µ±ÔÚÁ¢°¸Ö®ÈÕÆðÈý¸öÔÂÄÚÉó½á¡£¡£¡£¡£¡£¡£¡£ÓÐÌØÊâÇéÐÎÐèÒªÑÓÉìµÄ£¬£¬£¬£¬£¬£¬£¬¾±¾ÔºÔº³¤Åú×¼£¬£¬£¬£¬£¬£¬£¬¿ÉÒÔÑÓÉìÒ»¸öÔ¡£¡£¡£¡£¡£¡£¡£¡±
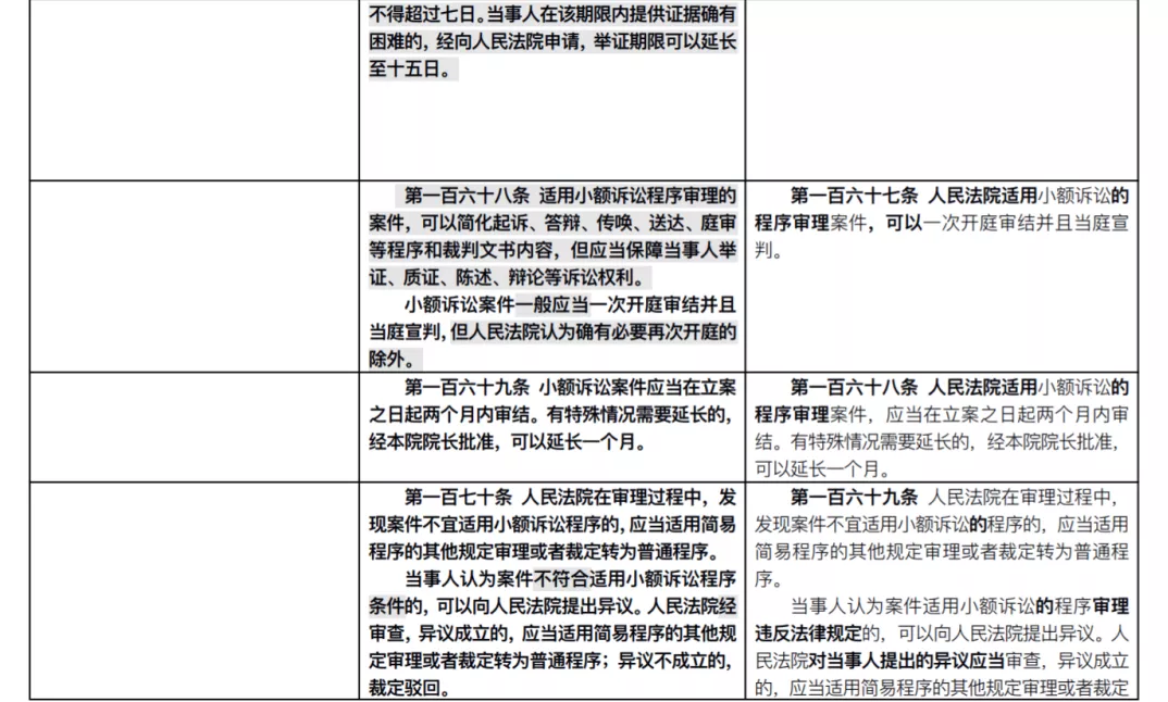
¾Å¡¢½«µÚÒ»°ÙÁùÊ®¶þÌõ¸ÄΪµÚÒ»°ÙÁùÊ®ÎåÌõ£¬£¬£¬£¬£¬£¬£¬ÐÞ¸ÄΪ£º¡°Ï²ãÈËÃñ·¨ÔººÍËüÅɳöµÄ·¨Í¥ÉóÀíÊÂʵÇåÎú¡¢È¨Á¦ÒåÎñ¹ØÏµÃ÷È·¡¢ÕùÒé²»´óµÄ¼òÆÓ¿î×Ó¸ø¸¶Ãñʰ¸¼þ£¬£¬£¬£¬£¬£¬£¬±êµÄ¶îΪ¸÷Ê¡¡¢×ÔÖÎÇø¡¢Ö±Ï½ÊÐÉÏÄê¶È¾ÍÒµÖ°Ô±ÄêÆ½¾ùÈËΪ°Ù·ÖÖ®ÎåÊ®ÒÔÏµģ¬£¬£¬£¬£¬£¬£¬ÊÊÓÃС¶îËßËϵijÌÐòÉóÀí£¬£¬£¬£¬£¬£¬£¬ÊµÑéÒ»ÉóÖÕÉ󡣡£¡£¡£¡£¡£¡£¡°Ï²ãÈËÃñ·¨ÔººÍËüÅɳöµÄ·¨Í¥ÉóÀíǰ¿î»®¶¨µÄÃñʰ¸¼þ£¬£¬£¬£¬£¬£¬£¬±êµÄ¶îÁè¼Ý¸÷Ê¡¡¢×ÔÖÎÇø¡¢Ö±Ï½ÊÐÉÏÄê¶È¾ÍÒµÖ°Ô±ÄêÆ½¾ùÈËΪ°Ù·ÖÖ®ÎåÊ®µ«ÔÚ¶þ±¶ÒÔÏµģ¬£¬£¬£¬£¬£¬£¬µ±ÊÂÈËË«·½Ò²¿ÉÒÔÔ¼¶¨ÊÊÓÃС¶îËßËϵijÌÐò¡£¡£¡£¡£¡£¡£¡£¡±
Ê®¡¢ÔöÌíÒ»Ìõ£¬£¬£¬£¬£¬£¬£¬×÷ΪµÚÒ»°ÙÁùÊ®ÁùÌõ£º¡°ÈËÃñ·¨ÔºÉóÀíÏÂÁÐÃñʰ¸¼þ£¬£¬£¬£¬£¬£¬£¬²»ÊÊÓÃС¶îËßËϵijÌÐò£º¡°£¨Ò»£©ÈËÉí¹ØÏµ¡¢¹¤ÒµÈ·È¨°¸¼þ£»£»£»£»£»£»£»¡°£¨¶þ£©ÉæÍâ°¸¼þ£»£»£»£»£»£»£»¡°£¨Èý£©ÐèÒªÆÀ¹À¡¢ÅжϻòÕß¶ÔËßǰÆÀ¹À¡¢ÅжÏЧ¹ûÓÐÒìÒéµÄ°¸¼þ£»£»£»£»£»£»£»¡°£¨ËÄ£©Ò»·½µ±ÊÂÈË×ÅÂä²»Ã÷µÄ°¸¼þ£»£»£»£»£»£»£»¡°£¨Î壩µ±ÊÂÈËÌá³ö·´Ëߵݸ¼þ£»£»£»£»£»£»£»¡°£¨Áù£©ÆäËû²»ÒËÊÊÓÃС¶îËßËϵijÌÐòÉóÀíµÄ°¸¼þ¡£¡£¡£¡£¡£¡£¡£¡±Ê®Ò»¡¢ÔöÌíÒ»Ìõ£¬£¬£¬£¬£¬£¬£¬×÷ΪµÚÒ»°ÙÁùÊ®ÆßÌõ£º¡°ÈËÃñ·¨ÔºÊÊÓÃС¶îËßËϵijÌÐòÉóÀí°¸¼þ£¬£¬£¬£¬£¬£¬£¬¿ÉÒÔÒ»´Î¿ªÍ¥Éó½á²¢ÇÒµ±Í¥ÐûÅС£¡£¡£¡£¡£¡£¡£¡±
Ê®¶þ¡¢ÔöÌíÒ»Ìõ£¬£¬£¬£¬£¬£¬£¬×÷ΪµÚÒ»°ÙÁùÊ®°ËÌõ£º¡°ÈËÃñ·¨ÔºÊÊÓÃС¶îËßËϵijÌÐòÉóÀí°¸¼þ£¬£¬£¬£¬£¬£¬£¬Ó¦µ±ÔÚÁ¢°¸Ö®ÈÕÆðÁ½¸öÔÂÄÚÉó½á¡£¡£¡£¡£¡£¡£¡£ÓÐÌØÊâÇéÐÎÐèÒªÑÓÉìµÄ£¬£¬£¬£¬£¬£¬£¬¾±¾ÔºÔº³¤Åú×¼£¬£¬£¬£¬£¬£¬£¬¿ÉÒÔÑÓÉìÒ»¸öÔ¡£¡£¡£¡£¡£¡£¡£¡±
Ê®Èý¡¢ÔöÌíÒ»Ìõ£¬£¬£¬£¬£¬£¬£¬×÷ΪµÚÒ»°ÙÁùÊ®¾ÅÌõ£º¡°ÈËÃñ·¨ÔºÔÚÉóÀíÀú³ÌÖУ¬£¬£¬£¬£¬£¬£¬·¢Ã÷°¸¼þ²»ÒËÊÊÓÃС¶îËßËϵijÌÐòµÄ£¬£¬£¬£¬£¬£¬£¬Ó¦µ±ÊÊÓÃdzÒ׳ÌÐòµÄÆäËû»®¶¨ÉóÀí»òÕ߲ö¨×ªÎªÍ¨Ë׳ÌÐò¡£¡£¡£¡£¡£¡£¡£¡°µ±ÊÂÈËÒÔΪ°¸¼þÊÊÓÃС¶îËßËϵijÌÐòÉóÀíÎ¥·´Ö´·¨»®¶¨µÄ£¬£¬£¬£¬£¬£¬£¬¿ÉÒÔÏòÈËÃñ·¨ÔºÌá³öÒìÒé¡£¡£¡£¡£¡£¡£¡£ÈËÃñ·¨Ôº¶Ôµ±ÊÂÈËÌá³öµÄÒìÒéÓ¦µ±Éó²é£¬£¬£¬£¬£¬£¬£¬ÒìÒ齨ÉèµÄ£¬£¬£¬£¬£¬£¬£¬Ó¦µ±ÊÊÓÃdzÒ׳ÌÐòµÄÆäËû»®¶¨ÉóÀí»òÕ߲ö¨×ªÎªÍ¨Ë׳ÌÐò£»£»£»£»£»£»£»ÒìÒé²»½¨ÉèµÄ£¬£¬£¬£¬£¬£¬£¬²Ã¶¨²µ»Ø¡£¡£¡£¡£¡£¡£¡£¡±
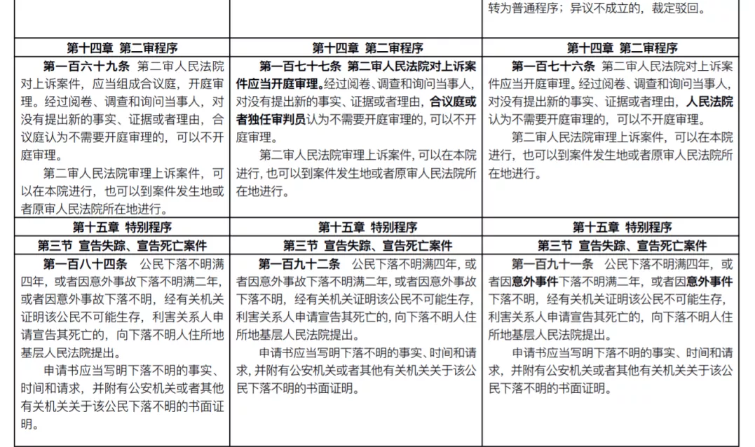
Ê®ËÄ¡¢½«µÚÒ»°ÙÁùÊ®¾ÅÌõ¸ÄΪµÚÒ»°ÙÆßÊ®ÁùÌõ£¬£¬£¬£¬£¬£¬£¬µÚÒ»¿îÐÞ¸ÄΪ£º¡°µÚ¶þÉóÈËÃñ·¨Ôº¶ÔÉÏËß°¸¼þÓ¦µ±¿ªÍ¥ÉóÀí¡£¡£¡£¡£¡£¡£¡£¾ÓÉÔÄ¾í¡¢ÊÓ²ìºÍѯÎʵ±ÊÂÈË£¬£¬£¬£¬£¬£¬£¬¶ÔûÓÐÌá³öеÄÊÂʵ¡¢Ö¤¾Ý»òÕßÀíÓÉ£¬£¬£¬£¬£¬£¬£¬ÈËÃñ·¨ÔºÒÔΪ²»ÐèÒª¿ªÍ¥ÉóÀíµÄ£¬£¬£¬£¬£¬£¬£¬¿ÉÒÔ²»¿ªÍ¥ÉóÀí¡£¡£¡£¡£¡£¡£¡£¡±
Ê®Îå¡¢½«µÚÒ»°Ù¾ÅÊ®ËÄÌõ¸ÄΪµÚ¶þ°ÙÁãÒ»Ìõ£¬£¬£¬£¬£¬£¬£¬ÐÞ¸ÄΪ£º¡°¾ÒÀ·¨ÉèÁ¢µÄµ÷½â×éÖ¯µ÷½â¸æ¿¢µ÷½âÐÒ飬£¬£¬£¬£¬£¬£¬ÉêÇë˾·¨È·Èϵ쬣¬£¬£¬£¬£¬£¬ÓÉË«·½µ±ÊÂÈË×Ôµ÷½âÐÒéÉúЧ֮ÈÕÆðÈýÊ®ÈÕÄÚ£¬£¬£¬£¬£¬£¬£¬ÅäºÏÏòÏÂÁÐÈËÃñ·¨ÔºÌá³ö£º¡°£¨Ò»£©ÈËÃñ·¨ÔºÔ¼Çëµ÷½â×éÖ¯¿ªÕ¹ÏÈÐе÷½âµÄ£¬£¬£¬£¬£¬£¬£¬Ïò×÷³öÔ¼ÇëµÄÈËÃñ·¨ÔºÌá³ö£»£»£»£»£»£»£»¡°£¨¶þ£©µ÷½â×éÖ¯×ÔÐпªÕ¹µ÷½âµÄ£¬£¬£¬£¬£¬£¬£¬Ïòµ±ÊÂÈËסËùµØ¡¢±êµÄÎïËùÔڵء¢µ÷½â×éÖ¯ËùÔڵصÄϲãÈËÃñ·¨ÔºÌá³ö£»£»£»£»£»£»£»µ÷½âÐÒéËùÉæ¾À·×Ó¦µ±ÓÉÖм¶ÈËÃñ·¨ÔºÍ³ÁìµÄ£¬£¬£¬£¬£¬£¬£¬ÏòÏìÓ¦µÄÖм¶ÈËÃñ·¨ÔºÌá³ö¡£¡£¡£¡£¡£¡£¡£¡±
Ê®Áù¡¢½«µÚÊ®ÈýÌõÖеġ°ÖÒʵÐÅÓá±ÐÞ¸ÄΪ¡°³ÏÐÅ¡±£»£»£»£»£»£»£»½«µÚËÄÊ®ÁùÌõ¡¢µÚÒ»°ÙÈýÊ®ÆßÌõ¡¢µÚÒ»°ÙËÄʮһÌõÖеġ°ÉóѶ³¤¡±ÐÞ¸ÄΪ¡°ÉóѶ³¤»òÕß¶ÀÈÎÉóѶԱ¡±£»£»£»£»£»£»£»½«µÚ°ËÊ®¶þÌõÖеġ°½ÚãåÈÕ¡±ÐÞ¸ÄΪ¡°·¨¶¨ÐÝãåÈÕ¡±£»£»£»£»£»£»£»½«µÚÒ»°ÙÁãÁùÌõ¡¢µÚÒ»°ÙÎåʮһÌõ¡¢µÚ¶þ°ÙÁãÁùÌõ¡¢µÚ¶þ°ÙÎåÊ®ÆßÌõÖеġ°¸§Óý·Ñ¡±ÐÞ¸ÄΪ¡°¸§Óý·Ñ¡±£»£»£»£»£»£»£»½«µÚÒ»°Ù¶þÊ®°ËÌõÖеġ°ºÏÒéÍ¥×é³ÉÖ°Ô±¡±ÐÞ¸ÄΪ¡°ÉóѶְԱ¡±£»£»£»£»£»£»£»½«µÚÒ»°ÙËÄÊ®¾ÅÌõÖеġ°Óɱ¾ÔºÔº³¤Åú×¼¡±ÐÞ¸ÄΪ¡°¾±¾ÔºÔº³¤Åú×¼¡±£»£»£»£»£»£»£»½«µÚÒ»°Ù°ËÊ®ËÄÌõ¡¢µÚÒ»°Ù°ËÊ®ÎåÌõÖеġ°ÒâÍâʹʡ±ÐÞ¸ÄΪ¡°ÒâÍâÊÂÎñ¡±£»£»£»£»£»£»£»½«µÚÒ»°Ù°ËÊ®ÆßÌõÖеġ°Æä½üÖ§Êô»òÕ߯äËûÀûº¦¹ØÏµÈË¡±ÐÞ¸ÄΪ¡°Àûº¦¹ØÏµÈË»òÕßÓйØ×éÖ¯¡±£»£»£»£»£»£»£»½«µÚÒ»°Ù¾ÅÊ®ÌõÖеġ°»òÕßËûµÄ¼à»¤ÈË¡±ÐÞ¸ÄΪ¡°×Ô¼º¡¢Àûº¦¹ØÏµÈË»òÕßÓйØ×éÖ¯¡±£»£»£»£»£»£»£»½«µÚÒ»°Ù¾ÅÊ®ÈýÌõÖеġ°Ãñ·¨Í¨Ôò¡±ÐÞ¸ÄΪ¡°Ãñ·¨µä¡±£»£»£»£»£»£»£»½«µÚÒ»°Ù¾ÅÊ®ÁùÌõÖеġ°ÎïȨ·¨¡±ÐÞ¸ÄΪ¡°Ãñ·¨µä¡±£»£»£»£»£»£»£»½«µÚ¶þ°ÙÈýÊ®¾ÅÌõÖеġ°´Ó»®¶¨µÄÿ´ÎÍÆÐÐʱ´úµÄ×îºóÒ»ÈÕÆðÅÌË㡱ÐÞ¸ÄΪ¡°´Ó×îºóÒ»ÆÚÍÆÐÐÏÞÆÚ½ìÂúÖ®ÈÕÆðÅÌË㡱¡£¡£¡£¡£¡£¡£¡£±¾¾öÒé×Ô2022Äê1ÔÂ1ÈÕÆðÊ©ÐС£¡£¡£¡£¡£¡£¡£¡¶ÖлªÈËÃñ¹²ºÍ¹úÃñÊÂËßËÏ·¨¡·Æ¾Ö¤±¾¾öÒé×÷ÏìÓ¦Ð޸IJ¢¶ÔÌõÎÄ˳Ðò×÷ÏìÓ¦µ÷½â£¬£¬£¬£¬£¬£¬£¬ÖØÐÂÐû²¼¡£¡£¡£¡£¡£¡£¡£













